KX3 を購入したとき、純正のマイクは買わなかった。というのも、そんなマイク使わない (というか今のところ音声での交信数ゼロ) ので、もったいなかったからだ。
とはいえマイクでも出れるようにしたいと思いつつ、PC用のコンデンサーマイクとかを試していたりしたが、せっかくなので FT-450D に付属している MH-31 というマイクを使いたいと思い立った。
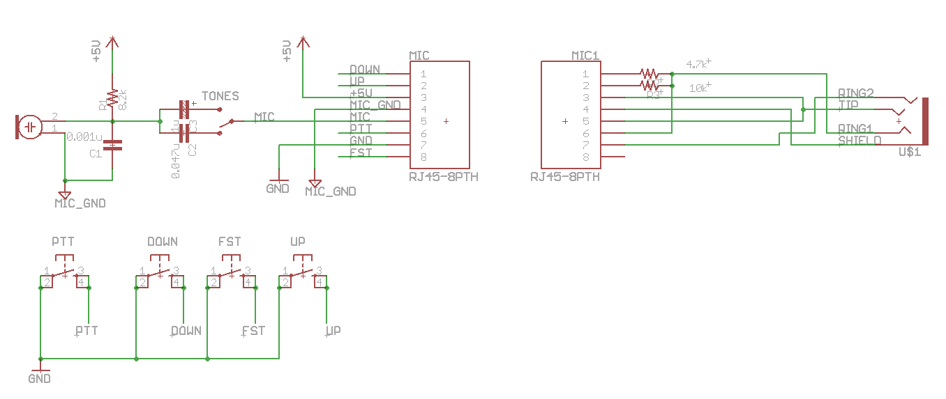
KX3 のマイクの仕様
純正マイクは持っていないが、回路図は公開されており参照できる。大変ありがたい。KX3 側のマニュアルだと MIC 端子のピンアサインは書いてあるが、UP/DOWN スイッチの仕様などは書いていない。
これと同じようになるように、MH-31 を配線しなおす。
MH-31 の仕様
MH-31 は RJ-45 ジャックを持っており、FT-450D も RJ-45 ジャックになっている。付属のカールコードは電気的にはストレートのLANケーブルとほぼ一緒っぽい。
特にカールコードにこだわりはないので、100均で黒くて細いLANケーブルを購入し、1m 程度で切って配線しなおした。
左側は MH-31 の内部回路と結線。右側が今回作った部分。TRRSプラグの中に抵抗も無理矢理押しこんでエポキシで固めたので、見掛けはかなりスッキリしてる。
使用感
特にどうということはなく普通に使える。FST スイッチは無効だが UP も DOWN も機能してる。ただ、マイクゲインを結構上げなければならない。KX3 側のマイクバイアス電圧が3Vと、本来 MH-31 が想定している 5V より低いせいかもしれない。
黒いLANケーブルなので、見た目も悪くない。思ったより良くできた。ただ MH-31 は中に重りが入っているらしく、無駄に重いのが良くないところ。
余談だけど100均のLANケーブルはピンアサインとケーブルの色が対応してない(適当に圧着してる?)ので、よくよくテスターで確認したほうが良い。


