Quick Charge 2.0 電源から 9V をとる (任意の電圧をとる) | tech - 氾濫原 で、だいたいこれで良さそうと思ったので ATTiny13A 使ってユニバーサル基板にまとめた。
できたもの
風景
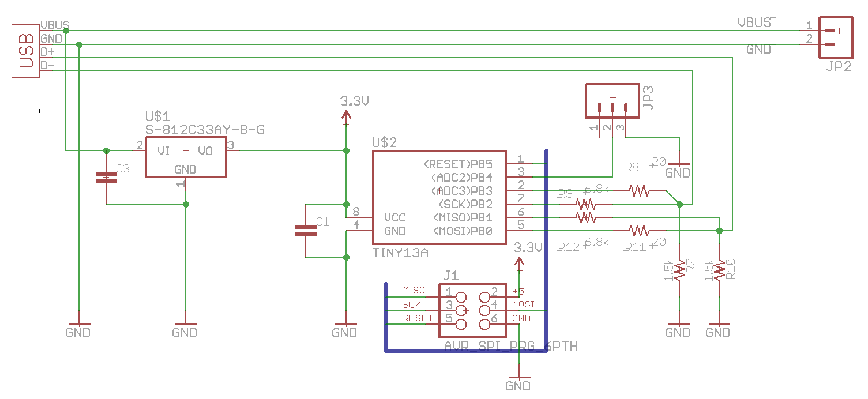
回路図
3端子レギュレータの S-812C33AY は安い (12.5円/個) から以外の意味はとくにない。ピン配置が GND IN OUT と 78* 系と違うので注意
Tiny13A は8pinなのでIOが最大で6pinしかない。そしてRESETをIOにするとISP書きこみができなくなるので、ISPを使うなら、実質5ピンのIOになる。
ファームウェアなど
レポジトリ https://github.com/cho45/QCdirect
コードは Arduino 版とほぼ同じだが、AVR ネイティブで書きなおしてある。
main.cpp https://github.com/cho45/QCdirect/blob/master/firmware/main.cpp
ボードレイアウト例
ISP ピンヘッダの位置でいつも困る。AVRISP mkII の直で繋げられるようにしようとすると、意外と干渉するので、ピンヘッダまわりに十分スペースが必要



