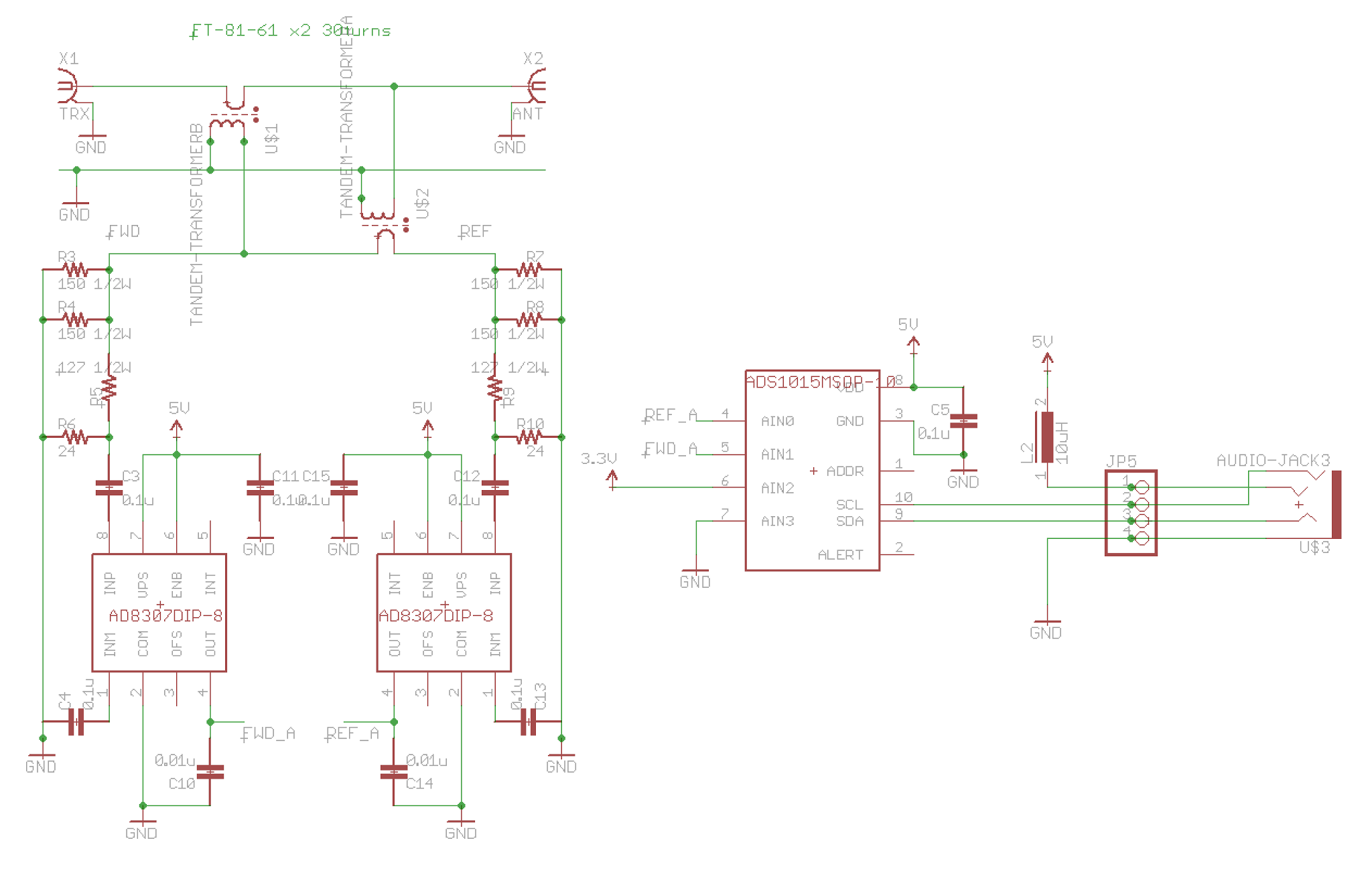
FT82-43 に20ターンでやってみましたが、結果が芳しくありませんでした。
そこで、FT82-61 に 30 ターンという、おそらくこれが最善だろうと思われる組合せでやってみることにしました。昔に
FT82-61 (AL= 79) のほうが透磁率がちょうど良さそうだけど、手元になかった。
と書いていました。このとき実はコアを買って巻くところまではやったのですが、実際に換装するところまでやっていませんでした。1年ちょっと越しの挑戦です。
結果
SWR / リターンロス
結合器自体の SWR/RL です。
全く問題ない感じです。
方向性など
| FT82-43 T20 | ||||||||||||||
| 測定周波数 kHz | IN [V] | OUT [V] | FWD | REF | IN [W] | OUT [W] | FWD [W] | REF [W] | Insertion Loss | Coupling | Isolation | Directivity | ||
| 1910 | 51 | 51 | 2.490 | 0.060 | 52.02 | 52.02 | 0.124002 | 0.000072 | 0.00 | -26.23 | -58.59 | -32.36 | ||
| 7010 | 49 | 49 | 2.470 | 0.090 | 48.02 | 48.02 | 0.122018 | 0.000162 | 0.00 | -25.95 | -54.72 | -28.77 | ||
| 28010 | 52 | 53 | 2.700 | 0.278 | 54.08 | 56.18 | 0.145800 | 0.001546 | -0.17 | -25.69 | -45.44 | -19.75 | ||
| 50010 | 55 | 52 | 2.970 | 0.530 | 60.50 | 54.08 | 0.176418 | 0.005618 | 0.49 | -25.35 | -40.32 | -14.97 | ||
| FT82-61 T30 | ||||||||||||||
| 測定周波数 kHz | IN [V] | OUT [V] | FWD | REF | IN [W] | OUT [W] | FWD [W] | REF [W] | Insertion Loss | Coupling | Isolation | Directivity | ||
| 1910 | 49 | 49 | 1.671 | 0.004 | 48.02 | 48.02 | 0.055845 | 0.000000 | 0.00 | -29.34 | -81.76 | -52.42 | ||
| 7010 | 49 | 49 | 1.666 | 0.005 | 48.02 | 48.02 | 0.055511 | 0.000001 | 0.00 | -29.37 | -79.82 | -50.45 | ||
| 28010 | 52 | 53 | 1.850 | 0.008 | 54.08 | 56.18 | 0.068450 | 0.000001 | -0.17 | -28.98 | -76.26 | -47.28 | ||
| 50010 | 52 | 53 | 2.132 | 0.013 | 54.08 | 56.18 | 0.090908 | 0.000003 | -0.17 | -27.74 | -72.04 | -44.30 |
下側が FT82-61 での結果です。
50MHz でも 44dB とれています。 (SWR 計としては 25dB 以上なら良い)
精度
正確な信号源があるわけではないので精度というのもあれですが、以下のようになりました。
スペアナの 0dBm 出力と、FT-450D の 40W 出力を使って
solve([2188 * a + b = 2109, 1050 * a + b = 959], [a, b]);
という連立方程式を maxima に解かせてキャリブレーション値を求めています。KX3 の表示電力と出力電力はあんまり信用していないのでキャリブレーションに入れていません。KX3 以外では誤差が10%範囲に納まっています。
仕様変更
30ターンにしたので、カップリングは -29.54dB になっています。アッテネータとあわせて 45.64dB の減衰。-26.36〜61.64dBm (2μW〜1458W)
感想
センサー部分としては十分上出来になったと思います。すくなくとも前回作ったときよりは、かなり良くなりました。
これで I2C 接続の SWR 計ができたことになるので、インターフェイスをうまいこと作ってあげたいという気持ちになりました。




