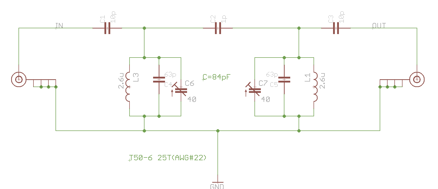
10MHz バンドパスフィルタ | tech - 氾濫原 の続きです。挿入損失 6dB バージョンの定数を変更してみました。コイルはそのままです。
定数変更
実装の関係で、書籍内の定数とすこしずれています。
評価
書籍内のグラフと範囲をあわせたものです。やってて気付いたのですが、書籍のグラフは中心周波数が10MHzではないんですね。狭帯域だからかアマチュアバンドの中心?にあわせてあるのかな。手元の調整は10MHzを中心としてやっています (かなり繊細な調整が必要でした)。
帯域内は約-9dBの挿入損失になっています。
300MHz までの範囲です。100MHz ぐらいまでは -70dB ぐらいまでの減衰があります。


