高周波リレー・同軸切替器・同軸リレーとからへんの話です。50W 通せる高周波リレーHF3シリーズを使ってみます。
TE の HF3 Relay という製品を最近知った。これは DC から 3GHz までの高周波リレーだが、高周波リレーとしては大きな耐電力を謳っている。最大で 60W, 62.5VA、2.5GHz 23℃ では 50W の連続通過と書いてある。定格電圧と電流はそれぞれ 250VAC / 2A。高周波リレーは通常、小信号用であり、2W程度が定格になっていることが多いのでこれは結構珍しい。
このリレーは DigiKey でも購入することができる。しかも $12 程度と、この手のリレーとしてかなり安い部類に入る。DigiKey の RF リレーのカテゴリでは、2A までのリレーしか扱っておらず、その 2A のリレーはこのシリーズだけになっている。
2003年ぐらいからあるようで、特に新しいコンポーネントというわけではない。検索してみると実際アマチュア無線用途に使用している海外の例がヒットしたりする。
実験基板
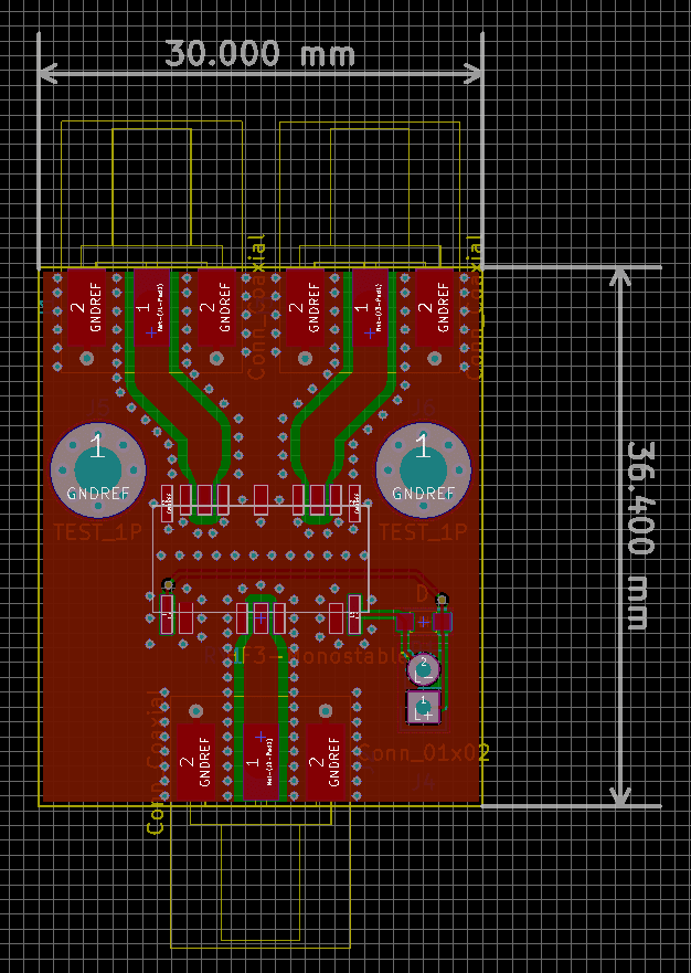
リレー単体だと使えないので、リレーを載せるための基板を作る。再現性のため2層にして、PCB製造サービスを使うことにした。
余計なコンポーネントを乗せず、リレーとダイオードだけを乗せた基板にした。コネクタは安価な SMA のエッジコネクタ。一応伝送路はマイクロストリップライン (Coplanar Waveguide with Ground) として設計している。いまいち伝送路端の接続方法がわかっていないので適当につないでいるが正しくない気がする。
PCB 製造は PCBWay へ注文。部品は前述の通り、DigiKey で購入した。1週間せずすべてのパーツがそろった。
測定してみる
見るべき値は
- 反射損失
- アイソレーション (端子間の信号漏れ)
- 通過損失
手持ちのスペアナの上限が 1.5GHz なので、そこまでしか測れない。
参考として 第一電波工業株式会社 同軸切換器 CX210N のスペックを引用する。
●価格:9,800円+税 ●外形寸法:W71×H57×D42mm ●重量:440g ●周波数範囲:DC〜3000MHz●インピーダンス:50Ω ●入出力コネクター:N-J ●VSWR:1.05以下(DC〜500MHz)、1.1以下(500〜1000MHz)、1.15以下(500〜1000MHz)、1.15以下(1000〜2000MHz)、1.2以下(2000〜3000MHz) ●挿入損失:0.05dB以下(DC〜500MHz)、0.1dB以下(500〜1000MHz)、0.15dB以下(1000〜2000MHz)、0.2dB以下(2000〜3000MHz) ●アイソレーション(終端時):70dB以上(DC〜200MHz)、60dB以上(200〜1000MHz) 、55dB以上(1000〜2000MHz)、50dB以上(2000〜3000MHz) ●通過電力(SWR1.12以下時):1.5kW(DC〜30MHz)、 1kW(30〜150MHz)、500W(150〜500MHz)250W(500〜1000MHz)、150W(1000〜3000MHz) ●最大許容電力:1.5kW
反射損失
NanoVNA の結果。
コモン側の反射波、NC (Normally Closed)/NO (Normally Open) にダミーロード。(S11)
- DC〜50MHz: -43dB (SWR 1.01)
- 50〜500MHz: -27dB (SWR 1.09)
- 500MHz〜900MHz: -19dB (SWR 1.25)
リレーのスペック上は 1.5GHz 以下なら最大でも1.08 程度なので基板などの影響が大きい。
挿入損失
スルーコネクタでノーマライズ後、コモンに TG (トラッキングジェネレータ)、NC (Normally Closed)/NO (Normally Open) にダミーロードをつけて、コンタクトしているほうをスペアナに入力。
- DC〜500MHz: 0.12dB
- 500〜1000MHz: 0.38dB
- 1000MHz〜: 0.67dB
リレーのスペック上は 1.5GHz 以下なら、-0.15dB 未満。
アイソレーション
スルーコネクタでノーマライズ後、コモンに TG (トラッキングジェネレータ)、NC (Normally Closed)/NO (Normally Open) にダミーロードをつけて、コンタクトしてない状態でスペアナに入力。
- DC〜200MHz: 69dB以上
- 200〜1000MHz: 51dB以上
- 1000MHz〜: 44dB以上
リレーのスペック上は 1.5GHz 以下なら、70dB 以上。500MHz 以下なら 80dB 以上ある。
全体の比較
メーカー製 CX210N 同軸切換器と比べると耐電力・諸特性に劣っている。ただ、耐電力以外はリレーのスペック的にはもっと良い値になるはずなので、基板設計によるところが大きそう。一方安価で電子制御可能なのが大きいメリット。
感想
長々と遠隔で切り替えられる同軸リレーについて悩んでいて、汎用パワーリレーを使ったものを作ったり、既製品の同軸切替器をモーターで回すのを試したりしていたが、これでいいんじゃないかという感じになった。
さすがに一発でうまく基板がつくれる感じではないので、気がむいたら何度か作りなおしてみる予定。
駆動
4.5V モデルが安かったので 4.5V モデルにしたため、コイルは 145Ω (28mA) 約 140mW。5V で駆動するなら追加で 18Ω、12V で駆動するなら 268Ω が必要になる。
コントローラについてはまた別途書く。
備考
G6K(U)-2F(P)-RF(-S, -T) の場合 VSWR 1.2 で 3W まで。接点容量は 1A











