要件
- PCで再生させた曲と電子ピアノの音をミックスしたい
- 出力を3人で同時にヘッドフォンで聞きたい
- この際、ヘッドフォンの種類が違う場合でも音量を揃えたい
普通だとステレオミキサ+複数出力のヘッドフォンアンプでやることだけど、電源の管理が面倒なので機器を増やしたくなく、これを同時にやる方法が見つからないので自作することにした。
動機
PCで再生させながらピアノの練習をしたりする必要があるんだけど、ピアノをひいてるとそっちの音しか聞こえなくなってしまうことがあり、特に子どもの場合走ってリズムがどんどんずれるので、自然と聞けるようになんとかしたい。
仕様
入出力
- 3ステレオ入力 VR なし
- 入力側の装置で音量調整できるので
- 3ステレオ出力 VR あり
- ヘッドフォンの種類が違う場合に音量を揃えるため
電源
- 9V 電池をレールスプリットして両電源にする (±4.5V)
- 実際は 8.4V の充電式リチウムイオン電池 006P 型
- 出力コンデンサを省略したいので (小型化のため)
- 100kΩで分圧し、中点を出力電流の多いオペアンプで増幅安定化させる
NiMH 1.2V 4本で±2.4Vとかでもいいかもしれないけど、小型にしたい+ミキサーの飽和電圧を上げたい+006P型リチウムイオン電池が1つ余っている、のでこういう感じに。
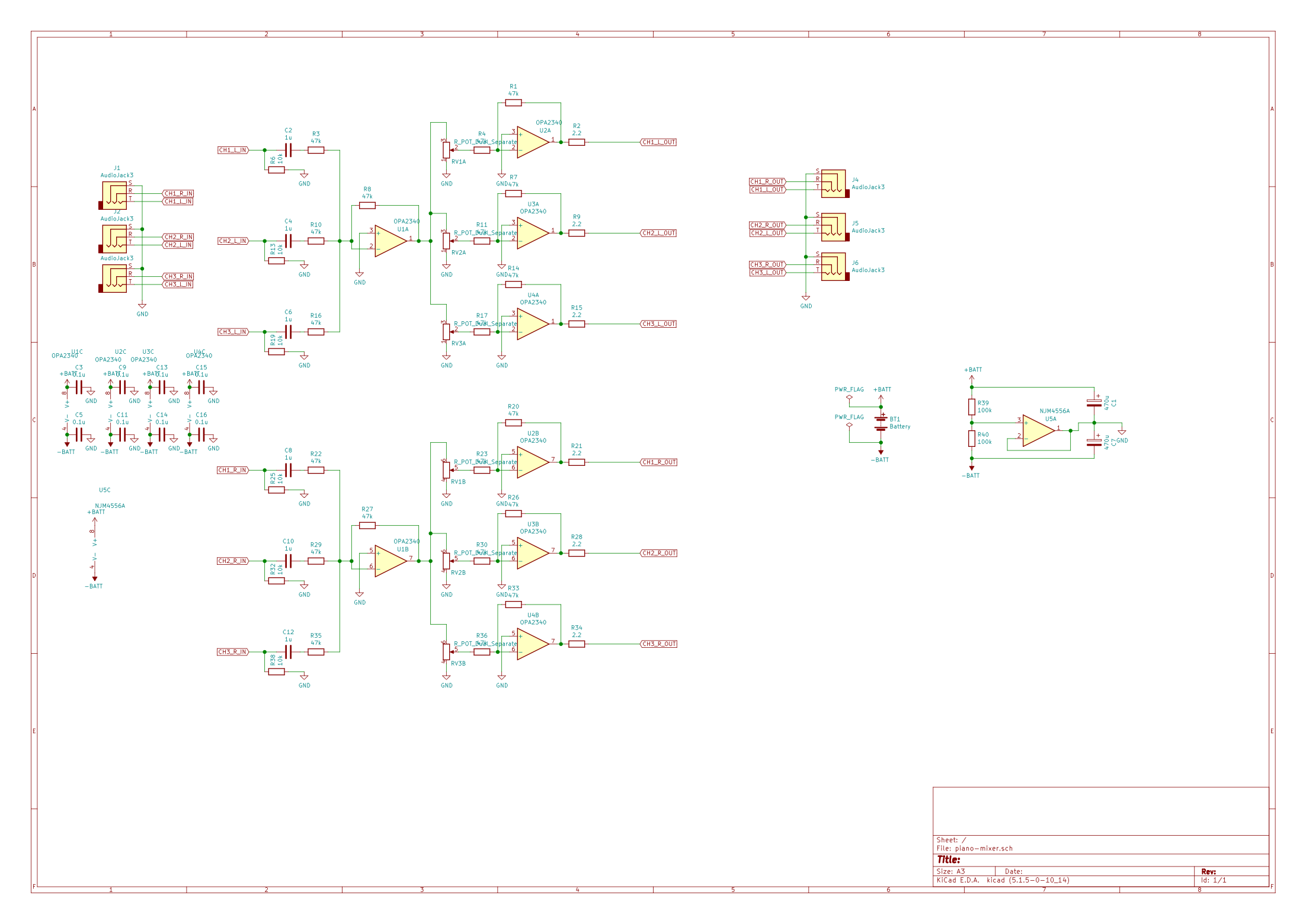
ミキサー部
増幅率1倍の反転増幅回路で特に変なことはしてない。アナログ加算回路
アンプ部
ミックスされたものを3つのオペアンプでそれぞれ増幅して出力する。これも増幅率1倍の反転増幅回路。ミキサー部でも反転させてるので位相は元に戻る。直接ヘッドフォンをドライブするので、ここも出力電流が多めのものにしておく。
回路図
オペアンプの品種が適当になっているが、実際に使ったのは全て NJM4556ADD。
消費電力
先に計算しておくべきだが面倒くさくてやってなかった。おかげで失敗。
オペアンプ1つの消費電流が6mA (±4.5V)、これが5つで30mA → 回路全体の実測で 37.5mA。常時バッテリー駆動するにはちょっと多すぎる。
電池が300mAhだと8時間しかもたない……
省電力な NJM022BD で 0.250mA なら、5つで1.25mA。これで10日ぐらい。
どっちにしろ、素直に電源スイッチかアダプタをつけたほうがよさげ、ということでACアダプタをつけて常時通電するようにした。
ケース
例によって KiCAD + FreeCAD kicadStepUp で 3D モデルをつくり、Fusion360 で読みこんで適当に設計したのを 3D プリントした。
ref.
http://akizukidenshi.com/catalog/g/gP-03604/
http://akizukidenshi.com/catalog/g/gC-02460/
http://akizukidenshi.com/catalog/g/gP-04623/
http://akizukidenshi.com/catalog/g/gP-00207/
http://akizukidenshi.com/catalog/g/gP-02683/





